Roadmap Pengabdian LPPM
Topik Rset Pengabdian Masyarakat
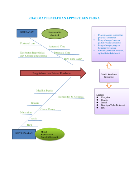
Untuk tahun 2022-2027, Sekolah Tinggi Ilmu Kesehatan Flora menetapkan 3 (Tiga) Pengabdian Masyarakat yaitu:
- Bidang S1 Keperawatan (Ners) : Orthopedi sebagaimana tergambar dalam roadmap penelitian STIKes Flora.
- Bidang DIII Keperawatan : Orthopedi
- Bidang Kebidanan : Mom and Baby Care untuk Penurunan Kematian Ibu dan Anak yang di breakdown dalam topik sebagaimana tergambar dalam roadmap penelitian STIKes Flora
2.png)